线上赌博
主页
线上赌博概况
线上赌博简介
集团领导
机构设置
发展历程
集团荣誉
线上赌博新闻
集团要闻
各地动态
政策法规
集团产业
金融安全服务
综合安防服务
安全应急服务
海外安保服务
线上赌博
党建专区
群团活动
员工风采
清廉安邦护卫
投资者关系
信息公开
社会责任
房租减免
公示公告
定期公开
人事任免
三重一大
下属企业信息公开
人才招聘
主页
线上赌博概况
线上赌博简介
集团领导
机构设置
发展历程
集团荣誉
线上赌博新闻
集团要闻
各地动态
政策法规
集团产业
武装押运
金融服务
安全保卫
要人护卫
智能安防
交通救援
海外安防
线上赌博
党建专区
群团活动
员工风采
清廉安邦护卫
投资者关系
投资者关系
信息公开
信息公开
社会责任
房租减免
公示公告
定期公开
人事任免
三重一大
下属企业信息公开
人才招聘
新闻详情
Details
返回
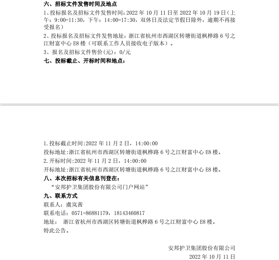
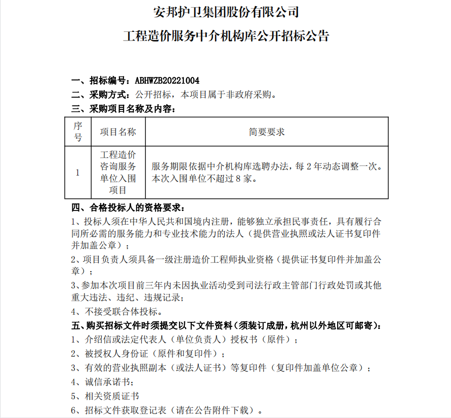
线上赌博 工程造价服务中介机构库公开招标公告
更新日期:2022-10-11
上一篇:线上赌博 资产评估服务中介机构库公开招标公告
下一篇:线上赌博 财务会计方面审计咨询服务中介机构库公开招标公告
线上赌博概况
线上赌博简介
集团领导
机构设置
发展历程
集团荣誉
线上赌博新闻
集团要闻
各地动态
政策法规
集团产业
金融安全服务
综合安防服务
安全应急服务
海外安保服务
线上赌博
党建专区
群团活动
员工风采
清廉安邦护卫
投资者关系
信息公开
社会责任
房租减免
公示公告
下属企业信息公开
定期公开
人事任免
三重一大
人才招聘
人才规划
招聘信息
联系我们
电话: 0571-86881179
传真: 0571-86881179
请选择链接
浙江省国资委
浙江省公安厅
浙江保安网
CopyRights 2017 All Rights Reserved By 线上赌博-线上赌博网站
浙ICP备09088453号-3
公安备案号:33010502004307
网站建设
:
翰臣科技
Copyright 2017
线上赌博 .
网站建设
:
翰臣科技
主页
线上赌博概况
线上赌博简介
集团领导
机构设置
发展历程
集团荣誉
线上赌博新闻
集团要闻
公示公告
各地动态
政策法规
房租减免
集团产业
武装押运
金融服务
安全保卫
要人护卫
智能安防
交通救援
海外安防
线上赌博
党建专区
群团活动
员工风采
清廉安邦护卫
信息公开
信息公开
社会责任
房租减免
公示公告
定期公开
人事任免
三重一大
人才招聘
联系我们